Mouser Samtec Flyover Solutions eBook
Explores New Breakthroughs in High-Speed Electronic Designs
Mouser Electronics announced a new eBook in collaboration with Samtec, exploring the...
Industry-first PLECS Models and system-level simulation tools
onsemi today announced a breakthrough in simulation tools for onsemi's EliteSiC Silicon Carbide (SiC) product family and its applications. The company launched the...
element14 expands its Test & Tools range
Test engineers can now benefit from a comprehensive portfolio of 37,000 products thatare ready for delivery across APAC
element14...
Congatec Training Program for Carrier Board Designs
congatec – a leading vendor of embedded and edge computing technology – announces the launch of a new carrier board design training...
LCC Design Tool for highly efficient LED Driver Design
LED Driver Design
Lighting accounts for a significant portion of the world’s total electricity consumption, emphasizing the importance...
DC-DC Converters for Two Wheeler Electric Mobility
Global warming, scarcity of natural resources and pollution are environmental issues which are becoming increasingly important worldwide. Two wheeler Electric mobility (e-mobility)...
Renesas & AMD to Demo Full RF & Digital Front-End Design for 5G Active...
The RF Front End Includes RF Switches & Pre-Drivers & Is Integrated with the AMD RFSoC Digital Front End ZCU Evaluation Kit
Practical Input-Referred Calculations in Precision Systems
Abstract
This article gives an overview of input-referred calculations and simulations in precision systems and how to get...
Experimenting with Waterproof Connectors Design Challenge
Participants encouraged to creatively explore and experiment with Waterproof Connectors kit in first design challenge of 2023
element14, an...
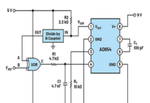
StudentZone—ADALM2000 Activity: The Phase-Locked Loop
Objective
This lab activity is an introduction to Phase-Locked Loop (PLL). The Phase-Locked Loop circuit has several important applications,...



















